
Quilt - a digital memoir
​
Quilt is an application designed to capture the essence of cherished moments among close family and friends. Whether it's a wedding, birthday celebration, or even a solemn event like a funeral, Quilt serves as a digital memoir platform.
Role
UI Designer
Type of work
Client
Duration
2 weeks
Responsiblity
UI Design, UX Resarch,
Wireframing, Prototyping
Tools
Figma, Miro
Category
App Design
Context
The pandemic revealed the challenge of physical presence, even as the world reopens. Quilt offers remote emotional support and connection, bridging gaps for families facing adversity. It's a digital memoir platform for distant loved ones to share and navigate complex emotions.
​
The significance of Quilt lies in its ability to address a profoundly emotional aspect of the human experience – grieving and connecting with distant loved ones during the most trying of times. It's a platform created with love, by and for close-knit communities, designed to help them navigate the complex landscape of their emotions. Quilt serves as a digital memoir platform, a place where geographically distant individuals can come together to create a collective memory journal.

Problem Statement
How might we create a private space for geographically distant loved ones who can unite despite the distance, connect and grieve together
in difficult times?
Goals
Build an app that:
-
Facilitates remote emotional support
-
Preserves meaningful memories
-
Makes stronger communities
Impact
In summary, the "after" iteration resulted in a 60% boost in user interest and engagement compared to the "before" versions, with users testing the "after" version expressing twice as much enthusiasm for using the app.


.png)
.png)
BEFORE
AFTER
.png)
Since it was a project that was handed over to the client, my speculations are as follow after Quilt's launch into the market.
EMPATHISE
Understanding the User
The aim of user research for Quilt is to understand the emotional and practical needs of individuals and close-knit communities during significant life events, such as weddings, funerals, and other pivotal moments. This research will guide the design and features of Quilt, ensuring it provides meaningful support and connection for users, particularly when physical presence is limited.

EMILY DAVIS
Background
Emily is a busy professional who values her close-knit family and friends. Due to her job, she lives far away from her hometown where most of her family resides. She recently got married and is expecting her first child. She's also dealt with the loss of a beloved grandparent during the pandemic, which was emotionally challenging since she couldn't be there in person.
Envisioned User Experience
"Quilt has been a lifeline for me, especially during these times of change and loss. It's where I can share my joy and sorrow with my family and friends, and it's like having them right there with me, even when we're miles apart."
Age
Gender
Martial status
Ocupation
Location
​
​
: 34
: Female
: Married
: Marketing Manager
: San Fransisco, CA
​
​
Needs
-
Stay connected
-
Preserve memories
-
Emotional support
Challenges
Living far from her hometown, Emily often feels disconnected from her family, which is a source of emotional distress.
DEFINE
User Journey Map
.png)
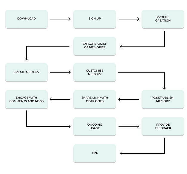
Basic User Flow

This flowchart visually represents the steps in Emily's journey on Quilt, from signing up to ongoing usage and engagement with the platform's features.
IDEATE
Wireframes

PROTOTYPE
Clickable Prototype
Click around the app here >
Client feedback & Iterations


High-fidelity mockups

Future Scope
The high-fidelity prototype was delivered to the client for future testing, and their feedback was encouraging. They reported that users were twice as enthusiastic about using the updated version, finding it simpler and more intuitive, especially for the elderly. If there had been more time, and if my summer 2023 internship hadn't been ending, I would have conducted firsthand user testing to gain deeper insights and refine the prototype further.
Personal Reflections
​
-
Prioritizing Emotional Well-being: Quilt taught me the importance of using technology to enhance emotional well-being and nurture connections in our increasingly digital world.
-
User-Centric Design Success: My takeaway was the vital role of listening to users and adapting the platform to meet their needs, which ultimately led to its success.
-
Continuous Community Engagement: I learned that building and sustaining online communities is an ongoing endeavor, requiring consistent effort in nurturing and moderating these spaces.
-
Technology's Role in Memory Preservation: Quilt showcased technology's potential in capturing and sharing significant life moments, underscoring its enduring value in preserving cherished memories.












